Comparison of performance features between Nanjing Oulu Electric's old and new 3KW wind-solar hybrid inverter controllers.
Off-grid wind-solar hybrid power systems play a vital role in China's sustainable socio-economic development and environmental protection. Solar and wind energy complement each other well in terms of resource conditions and technical applications, making them an economically viable power supply solution. The system consists of wind turbines, solar photovoltaic arrays, integrated wind-solar hybrid inverter controllers, batteries, and other key components. In recent years, Nanjing Oulu Electric's independently developed FGS series 3KW off-grid residential wind-solar hybrid power systems have achieved significant results and have been implemented in daily life in remote, off-grid areas.

With the rapid economic development and the improvement of living standards, the performance requirements for wind-solar hybrid power systems have gradually increased. As a result, Nanjing Oulu Electric has continuously upgraded and improved the core control equipment of the system—the integrated wind-solar hybrid inverter controller.
Below is a performance comparison between the old and new versions of the integrated wind-solar hybrid inverter controller:
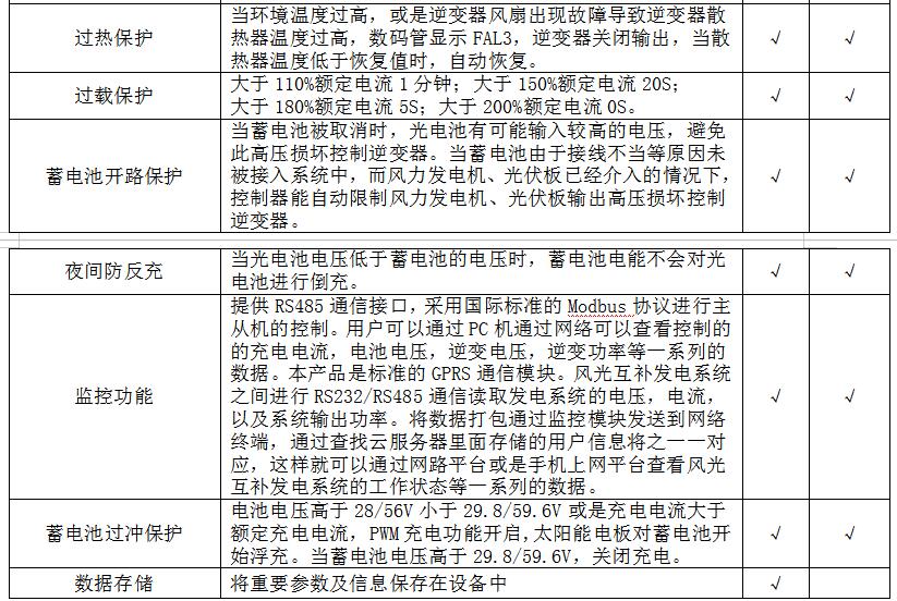
1. Comparison of Controller Functions:

Comparison of Inverter Functions:


The new integrated wind-solar hybrid inverter controller has been upgraded in the following aspects compared to the previous model:
Space-saving design: Optimized compact size integrates both controller and inverter, with a separately installed unloading resistor inside the chassis, saving space, simplifying installation, and meeting excess power discharge requirements.
User-friendly operation: The display panel combines inverter and controller functions for easier data monitoring. The front panel features a fan brake and inverter switch for convenient operation, while the rear panel separates wiring connections (battery/load vs. wind/PV input) to prevent misconnection.
Easier maintenance: Integrated design streamlines troubleshooting and maintenance.
Modular structure: Clearly divided functional modules prevent interference and enhance performance.
Remote maintenance support: Equipped with a remote control module interface for convenient remote management.
High charging efficiency: Independent control for wind and solar charging, with software optimization to improve efficiency.
Nanjing Oulu Electric adheres to the principle: "Serving customers is our purpose, customer needs drive our progress, and achieving customer success is our own success." We prioritize customer needs, uphold our commitments, and remain true to our mission—no matter the challenges or time required.